it:ad:angular.js:home

IT:Angular.JS

ACiD Summary

* Advantages:

  • Being full featured, it offers convenient access to DOM manipulation, Directives/Expressions, Templating, Model/View management, 2Way Binding, Routing, History Management, DI, Services, Factories, Testability, etc.

* Considerations:

  • being full featured makes it maybe easier for managing inter-dependencies alternate libraries that do the same thing (Q, JQuery, Sammy.JS, History.JS, Require.JS). The downside is that full featured means it's Angular.JS's opinion on what is full featured – and you might disagree, and think that it really is missing key features.

* Disadvantages:

  • Currently, Angular's full-features is missing what I consider an essential part of a full-featured framework: script loading (eg: Require.JS) 1). Which is why:
  • IT:AD:Durandal.JS's loading of Views + ViewModels by convention beats it hands down, compared to Angular's OTB behavior.
  • It too uses '$' – making you have to watch out a little bit for impact when combining with JQuery/JQueryUI.

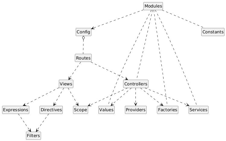
A map of the concepts.

ModulesConfigRoutesViewsControllersScopeDirectivesExpressionsFiltersValuesFactoriesServicesProvidersConstants


  • /home/skysigal/public_html/data/pages/it/ad/angular.js/home.txt
  • Last modified: 2023/11/04 03:20
  • by 127.0.0.1